Содержание

Оглавление:
  I. Принцип построения вычислительных сетей
  II. Основы передачи данных
  III. Базовые технологии локальных сетей
  IV. Построение локальных сетей
  V. Построение больших сетей
  VI. Глобальные сети
  VII. Средства анализа и управления сетями

Дополнительно:
  Заключение
  Список литературы
Компьютерные сети

Глава VII.
Средства анализа и управления сетями


7.2. Стандарты систем управления

7.2.1. Стандартизуемые элементы системы управления

При формализации схемы «менеджер - агент» могут быть стандартизованы следу­ющие аспекты ее функционирования:

  • протокол взаимодействия агента и менеджера;

  • интерфейс «агент - управляемый ресурс»;

  • интерфейс «агент - модель управляемого ресурса»;

  • интерфейс «менеджер - модель управляемого ресурса»;

  • справочная система о наличии и местоположении агентов и менеджеров, упрощающая построение распределенной системы управления;

  • язык описания моделей управляемых ресурсов, то есть язык описания MIB;

  • схема наследования классов моделей объектов (дерево наследования), которая позволяет строить модели новых объектов на основе моделей более общих объектов, например, модели маршрутизаторов на основе модели обобщенного коммуникационного устройства;

  • схема иерархических отношений моделей управляемых объектов (дерево включения), которая позволяет отразить взаимоотношения между отдельными элементами реальной системы, например, принадлежность модулей коммутации определенному коммутатору или отдельных коммутаторов и концентраторов определенной подсети.

Существующие стандарты на системы управления отличаются тем, что в них может быть стандартизованы не все перечисленные выше аспекты схемы «менеджер - агент».

В стандартах систем управления как минимум стандартизуется некоторый способ формального описания моделей управляемых объектов, а также определяется протокол взаимодействия между менеджером и агентом.

Сегодня на практике применяются два семейства стандартов управления сетями - стандарты Internet, построенные на основе протокола SNMP (Simple Network Management Protocol), и международные стандарты ISO/ITU-T, использующие в качестве протокола взаимодействия агентов и менеджеров протокол CMIP (Common Management Information Protocol).

Стандарты систем управления, основанных на протоколе SNMP, формализуют минимум аспектов системы управления, а стандарты ISO/ITU-T - максимум аспектов, как и большинство стандартов, разработанных ITU-T. Традиционно, в локальных и корпоративных сетях применяются в основном системы управления на основе SNMP, а стандарты ISO/ITU-T и протокол CMIP находят применение в телекоммуникационных сетях.

7.2.2. Стандарты систем управления на основе протокола SNMP

Концепции SNMP-управления

В системах управления, построенных на основе протокола SNMP, стандартизуются следующие элементы:

  • протокол взаимодействия агента и менеджера;

  • язык описания моделей MIВ и сообщений SNMP - язык абстрактной синтаксической нотации ASN.1 (стандарт ISO 8824:1987, рекомендации ITU-T X.208);

  • несколько конкретных моделей MIB (MIB-I, MIB-II, RMON, RMON 2), имена объектов которых регистрируются в дереве стандартов ISO. Все остальное отдается на откуп разработчику системы управления. Протокол SNMP и тесно связанная с ним концепция SNMP MIB были разработаны для управления маршрутизаторами Internet как временное решение. Но, как это часто бывает со всем временным, простота и эффективность решения обеспечили успех этого протокола, и сегодня он используется при управлении практически любыми видами оборудования и программного обеспечения вычислительных сетей. И хотя в области управления телекоммуникационными сетями наблюдается устойчивая тенденция применения стандартов ITU-T, в которые входит протокол CMIP, и здесь имеется достаточно много примеров успешного использования SNMP-управления. Агенты SNMP встраиваются в аналоговые модемы, модемы ADSL, коммутаторы АТМ и т. д.

SNMP - это протокол прикладного уровня, разработанный для стека TCP/IP, хотя имеются его реализации и для других стеков, например IPX/SPX. Протокол SNMP используется для получения от сетевых устройств информации об их статусе, производительности и других характеристиках, которые хранятся в базе данных управляющей информации MIB (Management Information Base). Простота SNMP во многом определяется простотой MIB SNMP, особенно их первых версий MIB I и MIB II. Кроме того, сам протокол SNMP также весьма несложен.

Существуют стандарты, определяющие структуру MIB, в том числе набор типов ее объектов, их имена и допустимые операции над этими объектами (например, считать»).

Древовидная структура MIB содержит обязательные (стандартные) поддеревья, а также в ней могут находиться частные (private) поддеревья, позволяющие изготовителю интеллектуальных устройств управлять какими-либо специфическими функциями устройства на основе специфических объектов MIB.

Агент в протоколе SNMP - это обрабатывающий элемент, который обеспечивает менеджерам, размещенным на управляющих станциях сети, доступ к значениям переменных MIB и тем самым дает им возможность реализовывать функции по управлению и наблюдению за устройством.

Основные операции по управлению вынесены в менеджер, а агент SNMP выполняет чаще всего пассивную роль, передавая в менеджер по его запросу значения накопленных статистических переменных. При этом устройство работает с минимальными издержками на поддержание управляющего протокола. Оно использует почти всю свою вычислительную мощность для выполнения своих основных функций маршрутизатора, моста или концентратора, а агент занимается сбором статис­тики и значений переменных состояния устройства и передачей их менеджеру системы управления.

Примитивы протокола SNMP

SNMP - это протокол типа «запрос-ответ», то есть на каждый запрос, поступивший от менеджера, агент должен передать ответ. Особенностью протокола являет­ся его чрезвычайная простота - он включает в себя всего несколько команд.

  • Команда Get-request используется менеджером для получения от агента значения какого-либо объекта по его имени.

  • Команда GetNext-request используется менеджером для извлечения значения следующего объекта (без указания его имени) при последовательном просмотре таблицы объектов.

  • С помощью команды Get-response агент SNMP передает менеджеру ответ на команды Get-request или GetNext-request.

  • Команда Set используется менеджером для изменения значения какого-либо объекта. С помощью команды Set происходит собственно управление устройством. Агент должен понимать смысл значений объекта, который используется для управления устройством, и на основании этих значений выполнять реальное управляющее воздействие - отключить порт, приписать порт определенной VLAN и т. п. Команда Set пригодна также для установки условия, при выполнении которого агент SNMP должен послать менеджеру соответствующее сообщение. Может быть определена реакция на такие события, как инициализация агента, рестарт агента, обрыв связи, восстановление связи, неверная аутентификация и потеря ближайшего маршрутизатора. Если происходит любое из этих событий, то агент инициализирует прерывание.

  • Команда Trap используется агентом для сообщения менеджеру о возникновении особой ситуации.

  • Версия SNMP v.2 добавляет к этому набору команду GetBulk, которая позволяет менеджеру получить несколько значений переменных за один запрос.

Структура SNMP MIB

На сегодня существует несколько стандартов на базы данных управляющей информации для протокола SNMP. Основными являются стандарты MIB-I и MIB-II, а также версия базы данных для удаленного управления RMON MIB. Кроме этого существуют стандарты для специальных устройств MIB конкретного типа (например, MIB для концентраторов или MIB для модемов), а также частные MIB конкретных фирм-производителей оборудования.

Первоначальная спецификация MIB-I определяла только операции чтения значений переменных. Операции изменения или установки значений объекта являются частью спецификаций MIB-II.

Версия MIB-I (RFC 1156) определяет 114 объектов, которые подразделяются на 8 групп.

  • System - общие данные об устройстве (например, идентификатор поставщика, время последней инициализации системы).

  • Interfaces - параметры сетевых интерфейсов устройства (например, их количество, типы, скорости обмена, максимальный размер пакета).

  • Address Translation Table - описание соответствия между сетевыми и физическими адресами (например, по протоколу ARP).

  • Internet Protocol - данные, относящиеся к протоколу IP (адреса IP-шлюзов, хостов, статистика о IP-пакетах).

  • ICMP - данные, относящиеся к протоколу обмена управляющими сообщениями ICMP.

  • TCP - данные, относящиеся к протоколу TCP (например, о TCP-соединениях)

  • UDP - данные, относящиеся к протоколу UDP (число переданных, принятых и ошибочных UPD-дейтаграмм).

  • EGP - данные, относящиеся к протоколу обмена маршрутной информацией Exterior Gateway Protocol, используемому в Internet (число принятых с ошиб­ками и без ошибок сообщений).

Из этого перечня групп переменных видно, что стандарт MIB-I разрабатывался с жесткой ориентацией на управление маршрутизаторами, поддерживающими протоколы стека TCP/IP.

В версии MIB-II (RFC 1213), принятой в 1992 году, был существенно (до 185) расширен набор стандартных объектов, а число групп увеличилось до 10.На рис. 7.6 приведен пример древовидной структуры базы объектов MIB-II. На нем показаны две из 10 возможных групп объектов - System (имена объектов начинаются с префикса Sys) и Interfaces (префикс if). Объект SysUpTimeсодержит значение продолжительности времени работы системы с момента последней перезагрузки, объект SysObjectID - идентификатор устройства (например, маршрутизатора).

Рис. 7.6. Стандартное дерево MIB-II (фрагмент)

Объект ifNumber определяет количество сетевых интерфейсов устройства, а объект ifEntry является вершиной поддерева, описывающего один из конкретных интерфейсов устройства. Входящие в это поддерево объекты ifType и ifAdminStatus определяют соответственно тип и состояние одного из интерфейсов, в данном случае интерфейса Ethernet.

В число объектов, описывающих каждый конкретный интерфейс устройства, включены следующие.

  • ifType - тип протокола, который поддерживает интерфейс. Этот объект принимает значения всех стандартных протоколов канального уровня, например rfc877-x25, ethemet-csmacd, iso88023-csmacd, iso88024-tokenBus, iso88025-tokenRlng и т. д.

  • ifMtu - максимальный размер пакета сетевого уровня, который можно послать через этот интерфейс.

  • ifSpeed - пропускная способность интерфейса в битах в секунду (100 для Fast Ethernet).

  • ifPhysAddress - физический адрес порта, для Fast Ethernet им будет МАС - адрес.

  • ifAdminStatus - желаемый статус порта.

  • up - готов передавать пакеты.

  • down - не готов передавать пакеты.

  • testing - находится в тестовом режиме.

  • ifOperStatus - фактический текущий статус порта, имеет те же значения, что и ifAdminStatus.

  • ifInOctets - общее количество байт, принятое данным портом, включая служебные, с момента последней инициализации SNMP-агента.

  • iflnUcastPkts - количество пакетов с индивидуальным адресом интерфейса, доставленных протоколу верхнего уровня.

  • IflnNUcastPkts - количество пакетов с широковещательным или мультивещательным адресом интерфейса, доставленных протоколу верхнего уровня.

  • ifInDiscards - количество пакетов, которые были приняты интерфейсом, оказались корректными, но не были доставлены протоколу верхнего уровня, скорее всего из-за переполнения буфера пакетов или же по иной причине.

  • ifin Errors - количество пришедших пакетов, которые не были переданы протоколу верхнего уровня из-за обнаружения в них ошибок.

Кроме объектов, описывающих статистику по входным пакетам, имеются аналогичные объекты, но относящиеся к выходным пакетам.

Как видно из описания объектов MIB-II, эта база данных не дает детальной статистики по характерным ошибкам кадров Ethernet, кроме этого, она не отражает изменение характеристик во времени, что часто интересует сетевого администратора.

Эти ограничения были впоследствии сняты новым стандартом на MIB - RMON MIB, который специально ориентирован на сбор детальной статистики по протоколу Ethernet, к тому же с поддержкой такой важной функции, как построение агентом зависимостей статистических характеристик от времени.

Форматы и имена объектов SNMP MIB

Для именования переменных базы MIB и однозначного определения их форматов используется дополнительная спецификация, называемая SMI - Structure of Management Information. Например, спецификация SMI включает в качестве стандартного имя IpAddress и определяет его формат как строку из 4 байт. Другой пример - имя Counter, для которого определен формат в виде целого числа в диапазоне от 0 до 232-1.

При описании переменных MIB и форматов протокола SNMP спецификация SMI опирается на формальный язык ASN.1, принятый ISO в качестве нотации для описания терминов коммуникационных протоколов (правда, многие коммуникационные протоколы, например IP, РРР или Ethernet, обходятся без этой нотации). Нотация ASN. 1 служит для установления однозначного соответствия между терминами, взятыми из стандартов, предназначенных для человеческого использования, и теми данными, которые передаются в коммуникационных протоколах аппаратурой. Достигаемая однозначность очень важна для гетерогенной среды, характерной для корпоративных сетей. Так, вместо того чтобы указать, что некоторая переменная протокола представляет собой целое число, разработчик протокола, использующий нотацию ASN.1, должен точно определить формат и допустимый диапазон переменной. В результате документация на MIB, написанная с помощью нотации ASN.1, может точно и механически транслироваться в форму кодов, характерных для сообщений протоколов.

Нотация ASN.1 похожа на другие метаязыки, например нормальную Бэкусову форму, используемую при описании языков программирования, в частности Алгола. Нотация ASN.1 поддерживает базовый набор различных типов данных, таких как целое число, строка и т. п., а также позволяет конструировать из этих базовых типов составные данные - массивы, перечисления, структуры.

Существуют правила трансляции структур данных, описанных на ASN.1, в структуры данных языков программирования, например C++. Соответственно, имеются трансляторы, выполняющие эту работу. Примера описаний данных с помощью ASN.1 приведены ниже при описании протокольных блоков данных SNMP.

Нотация ASN.1 широко используется при описании многих стандартов OSI, в частности моделей управляемых объектов и структуры сообщений протокола CMIP.

Имена переменных MIB могут быть записаны как в символьном, так и в числовом форматах. Символьный формат используется для представления переменных в текстовых документах и на экране дисплея, а числовые имена - в сообщениях протокола SNMP. Например, символьному имени SysDescr соответствует числовое имя 1, а более точно 1.3.6.1.2.1.1.1.

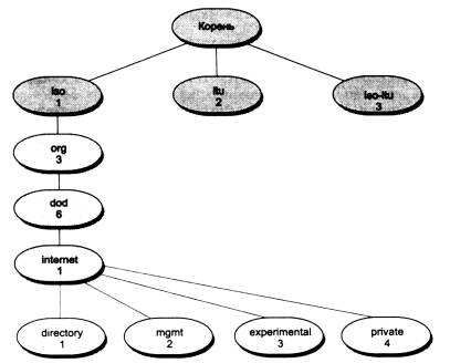
Составное числовое имя объекта SNMP MIB соответствует полному имени этого объекта в дереве регистрации объектов стандартизации ISO. Разработчики протокола SNMP не стали использовать традиционный для стандартов Internet способ фиксации численных параметров протокола в специальном RFC, называемом «Assigned Numbers» (там описываются, например, численные значения, которые может принимать поле Protocol пакета IP, и т. п.). Вместо этого они зарегистрировали объекты баз MIB SNMP во всемирном дереве регистрации стандартов ISO, показанном на рис. 7.7.

Как и в любых сложных системах, пространство имен объектов ISO имеет древовидную иерархическую структуру, причем на рис. 7.7 показана только его верхняя часть. От корня этого дерева отходят три ветви, соответствующие стандартам, контролируемым ISO, ITU и совместно ISO-ITU. В свою очередь, организация ISO создала ветвь для стандартов, создаваемых национальными и международными организациями (ветвь огд). Стандарты Internet создавались под эгидой Министерства обороны США (Departament of Defence, DoD), поэтому стандарты MIB попали в поддерево dod-internet, а далее, естественно, в группу стандартов управления сетью - ветвь mgmt. Объекты любых стандартов, создаваемых под эгидой ISO, однозначно идентифицируются составными символьными именами, начинающимися от корня этого дерева. В сообщениях протоколов символьные имена не используются, а применяются однозначно соответствующие им составные числовые имена. Каждая ветвь дерева имен объектов нумеруется в дереве целыми числами слева направо, начиная с единицы, и эти числа и заменяют символьные имена. Поэтому полное символьное имя объекта MIB имеет вид: iso.org.dod.internet.mgmt.mib, а полное числовое имя: 1.3.6.1.2.1.

Рис. 7.7. Пространство имен объектов ISO

Группа объектов private (4) зарезервирована за стандартами, создаваемыми частными компаниями, например Cisco, Hewlett-Packard и т. п. Это же дерево регистрации используется для именования классов объектов CMIP и TMN.

Соответственно, каждая группа объектов MIB-I и MIB-II также имеет кроме кратких символьных имен, приведенных выше, полные символьные имена и соответствующие им числовые имена. Например, краткое символьное имя группы System имеет полную форму iso.org.dod.internet.mgmt.mib.system, а ее соответствующее числовое имя - 1.3.6.1.2.1. Часть дерева имен ISO, включающая группы объектов MIB, показана на рис. 7.8.

Рис. 7.8. Часть дерева имен ISO, включающая группы объектов MIB-I

Формат сообщений SNMP

Протокол SNMP обслуживает передачу данных между агентами и станцией, управляющей сетью. SNMP использует дейтаграммный транспортный протокол UDP, не обеспечивающий надежной доставки сообщений. Протокол, организующий надежную передачу дейтаграмм на основе соединений TCP, весьма загружает управляемые устройства, которые на момент разработки протокола SNMP были не очень мощные, поэтому от услуг протокола TCP решили отказаться.

SNMP часто рассматривают только как решение для управления сетями TCP/IP. Хотя SNMP чаще всего и работает над UDP (он может также работать и над TCP), он может работать и над транспортными сетевыми протоколами стека OSI - ТРО, ТР4, CNLS, а также над протоколами МАС - уровня. Растет поддержка протокола SNMP и в других транспортных средах. Например, фирма Novell начала поддерживать протокол SNMP с версии NetWare 3.11, а некоторые производители оборудования (например, Bay Networks) реализуют в своих устройствах передачу сообщений SNMP с помощью как IP, так и IPX.

Сообщения SNMP, в отличие от сообщений многих других коммуникационных протоколов, не имеют заголовков с фиксированными полями. В соответствии с нотацией ASN.1 сообщение SNMP состоит из произвольного количества полей, и каждое поле предваряется описателем его типа и размера.

Любое сообщение SNMP состоит из трех основных частей: версии протокола (version), идентификатора общности (community), используемого для группирования устройств, управляемых определенным менеджером, и области данных, в которой собственно и содержатся описанные выше команды протокола, имена объектов и их значения. Область данных делится на блоки данных протокола (Protocol Data Unit, PDU).

Общий формат сообщения SNMP в нотации ASN.1 выглядит следующим образом:>

SNMP-Message ::=

SEQUENCE {

version INTEGER {

version-1 (0)

},

community

OCTET STRING,

SNMP-PDUs

ANY

}

Область данных может содержать пять различных типов PDU, соответствующих пяти командам протокола SNMP:

SNMP-PDUs :: =

CHOICE {

get-request

GetRequest-PDU,

get-next-request

GetNextRequest-PDU,

get-response

GetResponse-PDU,

set-request 

SetRequest-PDU,

trap

Trap-PDU,

}

И наконец, для каждого типа PDU имеется определение его формата. Например, формат блока GetRequest-PDU описан следующим образом:

GetRequest-PDU ::=

IMPLICIT SEQUENCE {

request-id

RequestID,

error-status

ErrorStatus,

error-index

Errorlndex,

variable-bindings

VarBindList

}

Далее стандарт SNMP определяет соответственно формат переменных блока GetRequest-PDU. Переменная Request ID - это 4-байтовое целое число (используется для установления соответствия ответов запросам), ErrorStatus и Errorlndex - это однобайтовые целые, которые в запросе должны быть установлены в 0. VarBindList - это список числовых имен объектов, значениями которых интересуется менеджер. В нотации ASN.1 этот список состоит из пар «имя - значение». При запросе значение переменной должно быть установлено в null.

Вот пример сообщения протокола SNMP, которое представляет собой запрос о значении объекта SysDescr (числовое имя 1.3.6.1.2.1.1.1).

Как видно из описания, сообщение начинается с кода 30 (все коды шестнадцатеричные), который соответствует ключевому слову SEQUENCE (последовательность). Длина последовательности указывается в следующем байте (41 байт). Далее следует целое число длиной 1 байт - это версия протокола SNMP (в данном случае О, то есть SNMP v.l, a 1 означала бы SNMP v.2). Поле community имеет типstring (строка символов) длиной в 6 байт со значением public. Остальную часть сообщения составляет блок данных GetRequest-PDU . То, что это операция Get-request, говорит код АО (это значение определено в протоколе SNMP, а не в нотации ASN.1), а общая длина блока данных - 28 байт. В соответствии со структурой блока Getrequest-PDU, далее идет идентификатор запроса (он определен как целое 4-байтовое число). Затем в блоке следуют два однобайтовых целых числа статуса и индекса ошибки, которые в запросе установлены в 0. И наконец, завершает сообщение список объектов, состоящий из одной пары - имени 1.3.6.1.2.1.1.1.0 и значения null.

Спецификация RMON MIB

Новейшим добавлением к функциональным возможностям SNMP является спецификация RMON, которая обеспечивает удаленное взаимодействие с базой MIB. До появления RMON протокол SNMP не мог использоваться удаленным образом, он допускал только локальное управление устройствами. База RMON MIB обладает улучшенным набором свойств для удаленного управления, так как содержит агрегированную информацию об устройстве, не требующую передачи по сети больших объемов информации. Объекты RMON MIB включают дополнительные счетчики ошибок в пакетах, более гибкие средства анализа трендов и статистики, более мощные средства фильтрации для захвата и анализа отдельных пакетов, а также более сложные условия установления сигналов предупреждения. Агенты RMON MIB более интеллектуальны по сравнению с агентами MIB-I или MIB-II и выполняют значительную часть работы по обработке информации об устройстве, которую раньше выполняли менеджеры. Эти агенты могут располагаться внутри различных коммуникационных устройств, а также быть выполнены в виде отдельных программных модулей, работающих на универсальных персональных компьютерах и ноутбуках.

Объекту RMON присвоен номер 16 в наборе объектов MIB, а сам объект RMON объединяет 10 групп следующих объектов.

  • Statistics - текущие накопленные статистические данные о характеристиках пакетов, количестве коллизий и т. п.

  • History - статистические данные, сохраненные через определенные промежутки времени для последующего анализа тенденций их изменений.

  • Alarms - пороговые значения статистических показателей, при превышении которых агент RMON посылает сообщение менеджеру.

  • Hosts - данные о хостах сети, в том числе и о их МАС - адресах.

  • HostTopN - таблица наиболее загруженных хостов сети.

  • Traffic Matrix - статистика об интенсивности трафика между каждой парой хостов сети, упорядоченная в виде матрицы.

  • Filter - условия фильтрации пакетов.

  • Packet Capture - условия захвата пакетов.

  • Event - условия регистрации и генерации событий.

Данные группы пронумерованы в указанном порядке, поэтому, например, группа Hosts имеет числовое имя 1.3.6.1.2.1.16.4.

Десятую группу составляют специальные объекты протокола Token Ring.

Всего стандарт RMON MIB определяет около 200 объектов в 10 группах, зафиксированных в двух документах - RFC 1271 для сетей Ethernet и RFC 1513 для сетей Token Ring.

Отличительной чертой стандарта RMON MIB является его независимость от протокола сетевого уровня (в отличие от стандартов MIB-I и MIB-II, ориентированных на протоколы TCP/IP). Поэтому он удобен для гетерогенных сред, использующих различные протоколы сетевого уровня.

Рассмотрим более подробно группу Statistics, которая определяет, какую информацию о кадрах (называемых в стандарте пакетами) Ethernet может предоставить агент RMON. Группа History основана на объектах группы Statistics, так как ее объекты просто позволяют строить временные ряды для объектов группы Statistics.

В группу Statistics входят наряду с некоторыми другими следующие объекты.

  • etherStatsDropEvents - общее число событий, при которых пакеты были проигнорированы агентом из-за недостатка его ресурсов. Сами пакеты при этом не обязательно были потеряны интерфейсом.

  • etherStatsOrtets - общее число байт (включая ошибочные пакеты), принятых из сети (исключая преамбулу н включая байты контрольной суммы).

  • etherStatsPkts - общее число полученных пакетов (включая ошибочные).

  • etherStatsBroadcastPkts - общее число хороших пакетов, которые были посланы по широковещательному адресу.

  • etherStatsMulticastPkts - общее число хороших пакетов, полученных по мультивещательному адресу.

  • etherStatsCRCAlign Errors - общее число полученных пакетов, которые имели длину (исключая преамбулу) между 64 и 1518 байт, не содержали целое число байт (alignment error) или имели неверную контрольную сумму (FCS error).

  • etherStatsUndersizePkts - общее число пакетов, которые имели длину меньше, чем 64 байт, но были правильно сформированы.

  • etherStatsOversizePkts - общее число полученных пакетов, которые имели длину больше, чем 1518 байт, но были тем не менее правильно сформированы.

  • etherStatsFragments - общее число полученных пакетов, которые не состояли из целого числа байт или имели неверную контрольную сумму и имели к тому же длину, меньшую 64 байт.

  • etherStatsJabbers - общее число полученных пакетов, которые не состояли из целого числа байт или имели неверную контрольную сумму и имели к тому же длину, большую 1518 байт.

  • etherStatsCollisions - наилучшая оценка числа коллизий на данном сегменте Ethernet.

  • etherStatsPkts640ctets - общее количество полученных пакетов (включая плохие) размером 64 байт.

  • etherStatsPkts65to1270ctets - общее количество полученных пакетов (включая плохие) размером от 65 до 127 байт.

  • etherStatsPktsl28to2550ctets - общее количество полученных пакетов (включая плохие) размером от 128 до 255 байт.

  • etherStatsPkts256to5110ctets - общее количество полученных пакетов (включая плохие) размером от 256 до 511 байт.

  • etherStatsPkts512tol0230ctets - общее количество полученных пакетов (включая плохие) размером от 512 до 1023 байт.

  • etherStatsPktsl024tol5180ctets - общее количество полученных пакетов (включая плохие) размером от 1024 до 1518 байт.

Как видно из описания объектов, с помощью агента RMON, встроенного в повторитель или другое коммуникационное устройство, можно провести очень детальный анализ работы сегмента Ethernet или Fast Ethernet. Сначала можно получить данные о встречающихся в сегменте типах ошибок в кадрах, а затем целесообразно собрать с помощью группыHistory зависимости интенсивности этих ошибок от времени (в том числе и привязав их ко времени). После анализа временных зависимостей часто уже можно сделать некоторые предварительные выводы об источнике ошибочных кадров и на этом основании сформулировать более тонкие условия захвата кадров со специфическими признаками (задав условия в группеFilter ), соответствующими выдвинутой версии. После этого можно провести еще более детальный анализ за счет изучения захваченных кадров, извлекая их из объектов группыPacket Capture.

Позже был принят стандарт RMON 2, который распространяет идеи интеллектуальной RMON MIB на протоколы верхних уровней, выполняя часть работы анализаторов протоколов.

Недостатки протокола SNMP

Протокол SNMP служит основой многих систем управления, хотя имеет несколько принципиальных недостатков, которые перечислены ниже.

  • Отсутствие средств взаимной аутентификации агентов и менеджеров. Единственным средством, которое можно было бы отнести к средствам аутентификации, является использование в сообщениях так называемой «строки сообщества» - «community string». Эта строка передается по сети в открытой форме в сообщении SNMP и служит основой для деления агентов и менеджеров на «сообщества», так что агент взаимодействует только с теми менеджерами, которые указывают в поле community string ту же символьную строку, что и строка, хранящаяся в памяти агента. Это, безусловно, не способ аутентификации, а способ структурирования агентов и менеджеров. Версия SNMP v.2 должна была ликвидировать этот недостаток, но в результате разногласий между разработчиками стандарта новые средства аутентификации хотя и появились в этой версии, но как необязательные.

  • Работа через ненадежный протокол UDP (а именно так работает подавляющее большинство реализации агентов SNMP) приводит к потерям аварийных сообщений (сообщений trap) от агентов к менеджерам, что может привести к некачественному управлению. Исправление ситуации путем перехода на надежный транспортный протокол с установлением соединений чревато потерей связи с огромным количеством встроенных агентов SNMP, имеющихся в установленном в сетях оборудовании. (Протокол CMIP изначально работает поверх надежного транспорта стека OSI и этим недостатком не страдает.) Разработчики платформ управления стараются преодолеть эти недостатки. Например, в платформе HP 0V Telecom DM TMN, являющейся платформой для разработки многоуровневых систем управления в соответствии со стандартами TMN и ISO, работает новая реализация SNMP, организующая надежный обмен сообщениями между агентами и менеджерами за счет самостоятельной организации повторных передач сообщений SNMP при их потерях.

7.2.3. Стандарты управления OSI

Модель сетевого управления OSI - OSI Management Framework - определена в документе ISO/IEC 7498-4: Basic Reference Model, Part 4, Management Framework.Она является развитием общей семиуровневой модели взаимодействия открытых систем для случая, когда одна система управляет другой.

Документ ISO/IEC 7498-4 состоит из следующих основных разделов.

  • Термины и общие концепции.

  • Модель управления системами.

  • Информационная модель.

  • Функциональные области управления системами.

  • Структура стандартов управления системами.

Функциональные области управления системами уже были рассмотрены в разделе 7.1, как имеющие общее значение для любых систем управления.

Стандарты ISO в области управления использует терминологию, которая частично совпадает с терминологией систем управления SNMP, а частично от нее отличается.

Как показано на рис. 7.9, обмен управляющей информацией с использованием протокола управления (Management Protocol) происходит между субъектами приложений управления системами (Systems Management Application Entities, SMAE). Субъекты SMAE расположены на прикладном уровне семиуровневой модели OSI и являются элементами службы управления. Под субъектом в модели OSI понимается активный в данный момент элемент протокола какого-либо уровня, участвующий во взаимодействии. Примерами SMAE являются агенты и менеджеры систем управления.

Рис. 7.9. Концепция SMAE

Агенты и менеджеры

Определения функций агентов и менеджеров в стандартах OSI достаточно хорошо согласуются с определениями систем SNMP, за некоторыми исключениями в терминологии. Сообщения, которые агент посылает менеджеру по своей инициативе, называются уведомлениями - notifications.

Например, если некоторый элемент сети Х отказал, то менеджеру необходимо обновить свою базу данных конфигурации сети. Элемент X, который является для системы управления управляемым объектом (managed object), может послать уведомление агенту. Элемент Х может находиться в той же управляемой системе, что и агент, или может находиться в другой системе. В свою очередь агент посылает уведомление менеджеру о том, что элемент Х отказал. В соответствии с этим уведомлением менеджер обновляет базу данных конфигурации.


ПРИМЕЧАНИЕ В стандартах Internet под объектом понимается отдельный атрибут базы МIВ, являющейся моделью управляемого ресурса, а в стандартах ISO объект обозначает всю модель управляемого ресурса.


Менеджер не только собирает и сопоставляет данные, получаемые от агентов, на основе этих данных он может также выполнять административные функции, управляя операциями удаленных агентов.

В стандартах OSI границы между менеджерами и агентами не очень четкие. Субъект SMAE, выполняющий в одном взаимодействии роль менеджера, может в другом взаимодействии выполнять роль агента, и наоборот.

Стандарты OSI не определяют способов взаимодействия агента с управляемыми объектами. Стандарты OSI также не говорят о том, как агент взаимодействует с управляемыми объектами, которые находятся за пределами управляемой системы, то есть объектами, с которыми нужно взаимодействовать через сеть. В таких случаях может потребоваться, например, чтобы один агент запросил данные о некотором объекте от другого агента. Порядок такого рода взаимодействия также не определяется стандартами OSI.

Чтобы менеджер и агент смогли взаимодействовать, каждый должен иметь определенные знания о другом. Эти знания модель OSI называет контекстом приложения (Application Context, AC). AC описывает элементы прикладного уровня стека OSI, которые используются агентами и менеджерами.


ПРИМЕЧАНИЕ Необходимо отметить, что стандарты управления OSI в значительной степени ориентированы на стек протоколов OSI (именно стек, а не модель OSI), так же как системы управления SNMP ориентированы на работу со стеком TCP/IP.


Прикладной уровень стека OSI включает несколько вспомогательных служб общего назначения, которые используются прикладными протоколами и пользовательскими приложениями (в том числе и приложениями управления) для автоматизации наиболее часто выполняемых действий. Это не законченные протоколы прикладного уровня, подобные протоколам ftp, telnet или NCP, с помощью которых пользователь сети может выполнить какое-то полезное действие, а вспомогательные системные функции, которые помогают разработчику прикладного протокола или приложения написать его программу компактно и эффективно. На прикладном уровне стека OSI существуют следующие вспомогательных службы.

  • ACSE (Association Control Service Element). Отвечает за установление соединений между приложениями различных систем. Соединение (сессия, сеанс) на прикладном уровне OSI носит название ассоциации. Ассоциации бывают индивидуальными и групповыми (shared).

  • RTSE (Reliable Transfer Service Element). Занимается поддержкой восстановления диалога, вызванного разрывом нижележащих коммуникационных служб, в рамках ассоциации.

  • ROSE (Remote Operations Service Element). Организует выполнение программных функций на удаленных машинах (аналог службы вызова удаленных процедур RPC).

Протокол CMIP, используемый в стандартах OSI для взаимодействия между менеджерами и агентами, а также программные реализации менеджеров и агентов широко пользуются услугами данных вспомогательных служб, в особенности службы ROSE для вызова удаленных процедур.

Управление системами, управление уровнем и операции уровня

Основная модель управления OSI включает: управление системами, управление N-уровнем и операции N-уровня. Это разбиение на три области сделано для того, чтобы учесть все возможные ситуации, возникающие при управлении.

Управление системами имеет дело с управляемыми объектами на всех семи уровнях OSI, включая прикладной уровень. Оно основано на надежной передаче с установлением соединения управляющей информации между конечными системами. Необходимо подчеркнуть, что модель управления OSI не разрешает использования служб без установления соединения.

Управление N-уровнем ограничено управляемыми объектами какого-то определенного уровня семиуровневой модели. Протокол управления использует при этом коммуникационные протоколы нижележащих уровней. Управление N-уровнем полезно, когда нет возможности использовать все семь уровней OSI. В этом случае допускается пользоваться протоколом управления N-уровня, который строго предназначен для данного уровня. Примерами уровневого протокола управления являются протоколы управления для локальных сетей, разработанные институтом IEEE (SMT технологии FDDI), которые ограничены уровнями 1 и 2.

Наконец, операции N-уровня сводятся к мониторингу и управлению на основе управляющей информации, содержащейся в коммуникационных протоколах только данного уровня. Например, данные мониторинга сети, содержащиеся в кадрах STM-n технологии SDH, относятся к операциям N-уровня, а именно физического уровня.

Стандарты на управление N-уровнем и операции N-уровня не входят в набор стандартов управления OSI. Стандарты OSI рассматривают только управление системами с помощью полного семиуровневого стека.

Основная модель управления системами подразумевает выполнение управляющих операций и передачу уведомлений между одноранговыми системами, что означает необязательность жесткого распределения ролей на управляющие и управляемые системы. Эта модель облегчает реализацию распределенных аспектов управления. С другой стороны, допускается реализация одноранговых систем как управляющих и управляемых.

Информационная модель управления

Управляемый объект - это представление OSI о ресурсе в целях управления. Ресурс может быть описан как управляемый объект. Конкретный управляемый объект - это экземпляр (instance) некоторого класса управляемых объектов. Модель управления OSI широко использует объектно-ориентированный подход. Класс управляемых объектов - это набор свойств, которые могут быть обязательными или условными. С помощью описания одного класса управляемых объектов, например коммутаторов, можно создать другой класс управляемых объектов, например коммутаторов, поддерживающих технику VLAN, унаследовав все свойства класса коммутаторов, но добавив новые атрибуты.

Для управления ресурсами менеджер и агент должны быть осведомлены о деталях этих ресурсов. Детализация представления управляемых объектов, которые требуются для выполнения функций управления, хранится в репозитории, известном как Management Information Base (MIB). Базы MIB OSI хранят не только описания классов управляемых объектов, но и характеристики сети и ее элементов. Базы MIB содержат характеристики каждой части управляемого оборудования и ресурсов. MIB также включает описание действий, которые могут выполняться на основе собранных данных или же вызываемые внешними командами. Базы MIB позволяют внешним системам опрашивать, изменять, создавать и удалять управляемые объекты (реальные ресурсы сети при этом, естественно, продолжают работать). Протокол CMIP и локальные интерфейсы управления обеспечивают доступ к этим возможностям.

MIB - это концептуальная модель, и она не имеет никакой связи со способом физического или логического хранения данных в ресурсе. Стандарты не определяют аспекты собственно хранения данных. Протоколы OSI определяют синтаксис информации, хранящейся в MIB, и семантику обмена данными.

Управляющие знания и деревья знаний

Крупная система управления обычно состоит из большого количества агентов и менеджеров. Для организации автоматического взаимодействия между менеджерами и агентами необходимо каким-то образом задать данные, содержащие характеристики агентов и менеджеров. Менеджеру необходимо знать о том, какие агенты работают в системе управления, их имена и сетевые адреса, поддерживаемые ими классы управляемых объектов и т. п. Агенту также необходима аналогичная информация о менеджерах, так как ему нужно отправлять по своей инициативе уведомления и отвечать на запросы менеджеров.

Такие данные называются в модели OSI разделяемыми управляющими знаниями (shared management knowledge) между менеджером и агентом. (В системах SNMP организация этих данных не стандартизована, и в каждой конкретной системе управления эти данные хранятся в индивидуальной форме).

Разделяемые управляющие знания должны быть известны до установления ассоциации между агентом и менеджером. Обычно они хранятся в каком-либо файле или распределенной базе данных и запрашиваются каждый раз, когда устанавливается ассоциация. Во время установления ассоциации происходит обмен разделяемыми управляющими знаниями.>

В OSI стандартизуются различные аспекты организации управляющих знаний и доступа к ним. Следование объектно-ориентированному подходу обусловило использование для хранения этих знаний специальных системных объектов.

Стандарт ISO 10164-16.2 определяет модель объектов управляющих знаний и классы таких объектов. Кроме того, определены функции работы с управляющими знаниями.

Имеются три типа управляющих знаний и, соответственно, три типа объектов, которые описывают эти знания.

  • Знания репертуара (Repertoire Knowledge) описывают возможности управляемой системы, включающие перечень поддерживаемых классов управляемых объектов, поддерживаемые функции управления и именования. Знания репертуара помогают менеджеру идентифицировать возможности управляемых систем без доступа к ним.

  • Знания определений (Definition Knowledge) включают формальные описания классов управляемых объектов, категории тестов, классов взаимосвязей и определения управляющей информации, понимаемой управляемой системой.

  • Знания об экземплярах (Instance Knowledge) обеспечивают информацию о конкретных экземплярах управляемых объектов, имеющихся в управляемой системе.

Использование древовидных баз данных для хранения управляющих знаний

В системе управления знания о поддерживаемых классах объектов и о порожденных экземплярах объектов должны храниться в какой-либо форме, удобной для предоставления модулям системы управления доступа к этой информации. Архитектура управления OSI предусматривает несколько схем базы данных об управляемых объектах и их классах. Эти схемы обычно называют деревьями из-за иерархической организации информации. Существуют следующие деревья.

  • Дерево наследования (Inheritance Tree), называемое также деревом регистрации. Описывает отношения между базовыми и производными классами. Подчиненный класс наследует все характеристики суперкласса и дополняет их специфическими расширениями (дополнительными атрибутами, поведениями и действиями). Классы объектов OSI регистрируются в том же дереве, что и объекты MIB Internet. Дерево наследования может быть глобальным, то есть начинаться с корня, представляющего весь мир, или локальным, имеющим корень, соответствующий верхнему уровню объектов данной организации или сети. Все управляемые объекты OSI должны быть зарегистрированы в глобальном дереве ISO (в котором зарегистрированы объекты MIB-I, MIB-II, RMON MIB стандарта SNMP). Объекты, представляющие международные стандарты, регистрируются в международной ветви дерева, а частные модели, разработанные производителями систем управления, регистрируются в ветвях дерева, начинающихся с ветви private.

  • Дерево включений (Containment Tree). Описывает отношения включения управляемых объектов реальной системы.


  • ПРИМЕЧАНИЕ Между деревом исследования и деревом включений нет прямой связи. Например, в дереве включений объект «корпоративный концентратор» может включать объекты «интерфейс Ethernet» и «модуль удаленного доступа», которые представляют модели реальных модулей, установленных в слоты корпоративного концентратора. В то же время в дереве наследования класс объектов «интерфейсы Ethernet» подчинен классу объектов «интерфейсы», а класс объектов «модуль удаленного доступа» подчинен классу «коммуникационное оборудование третьего уровня», на основании которого он порожден.


  • Дерево имен (naming tree) определяет способ именования объектов в системе управления. Объекты OSI могут иметь имена нескольких типов: относительное отличительное имя (Relative Distinguished Name, RDN), отличительное имя (Distinguished Name, DN), иногда называемое полным отличительным именем (Full Distinguished Name, FDN), и локальное отличительное имя (Local Distinguished Name, LDN). Эти имена связаны с деревом включений, так как определяют имена объектов относительно включающих их объектов. Относительное имя, RDN, соответствует короткому имени, которое однозначно определяет объект среди множества других объектов, подчиненных тому же родительскому объекту. Например, имя interface_a является RDN-именем, уникально характеризующим объект среди объектов, подчиненных объекту node_a. Полное отличительное имя FDN представляет собой последовательность RDN-имен, начинающуюся в вершине глобального дерева имен, то есть дерева, описывающего некоторую глобальную сеть. Наконец, локальное отличительное имя - это последовательность RDN-имен, но начинающаяся не в глобальном корне, а в корне дерева имен локальной системы управления, отвечающей за часть глобального дерева имен данной сети.

Дерево имен обычно совмещается с деревом включений.

Пример дерева включений показан на рис. 7.10. Экземпляр управляемого объекта класса соrр-соnс (корпоративный концентратор) имеет имя В1, а также атрибут max-slotes, описывающий максимальное количество слотов данного класса концентраторов, равный в данном случае 14. В этот объект включено ряд других объектов: объекты класса repeator, switch и RAS, которые в свою очередь включают объекты типа interface, описывающие порты модулей концентратора.

Рис. 7.10. Пример дерева включений

Имя класса объекта позволяет обратиться к описанию класса и узнать полный список атрибутов этого класса или ссылку на родительский класс, у которого наследуются все или некоторые атрибуты. Имя экземпляра объекта дает информацию о принадлежности конкретного модуля или интерфейса определенному коммуникационному устройству, например имя В1.Е1.Р2 определяет второй порт модуля повторителя Е1, входящего в состав корпоративного концентратора В1.

Правила определения управляемых объектов

Классы управляемых объектов OSI должны определяться в соответствии со стандартом GDMO (Guidelines for the Definition of Managed Objects - Правила определения управляемых объектов), являющимся стандартом ISO 10165-4.

В GDMO определяется несколько шаблонов (templates) - пустых форм, которые заполняются для описания определенного класса управляемых объектов. В шаблоне класса перечисляются комплекты свойств (PACKAGES ), которые составляют класс. Шаблон комплекта свойств PACKAGE перечисляет Атрибуты, Группы атрибутов, Действия, Поведение и Уведомления , то есть свойства, сгруппированные для удобства описания класса объектов. Отношения наследования между классами описываются с помощью шаблона Связывание имен .

Атрибуты и Группы атрибутов определяют параметры объекта, которые можно читать и узнавать из них о состоянии объекта. СвойстваДействия описывают возможные управляющие воздействия, которые допускается применять к данному объекту - например, мультиплексировать несколько входных потоков в один выходной. Свойство Поведение описывает реакцию объекта на примененное к нему действие. Уведомления составляют набор сообщений, которые генерирует объект по своей инициативе.

Заполненные шаблоны GDMO определяют представление класса и его свойств.

Заполнение шаблонов выполняется в соответствии с нотацией ASN.1. В отличие от стандартов SNMP, использующих только подмножество типов данных ASN.1, в GDMO и CMIP применяется полная версия ASN.1.

На основании правил GDMO определено несколько международных стандартов на классы управляемых объектов. Документы Definition of Management Information (DMI, ISO/IEC 10165-2:1991) и Generic Management Information (GMI, ISO/IEC CD 10165-5:1992) являются первыми определениями М1В на основе окончательной версии GDMO. Эти MIB могут рассматриваться как ISO-эквивалент для Internet MIB II, так как они создают основу для построения более специфических MIB. Например, DMI определяет класс объектов, называемый Тор, который является верхним суперклассом, - он содержит атрибуты, которые наследуются всеми другими классами управляемых объектов. Определены также классы объектов System и Network, занимающие верхние позиции в дереве наследования, так что любой агент должен понимать их атрибуты.

В 1992 году была завершена работа и над более специфическими классами объектов - объектами сетевого и транспортного уровней (ISO/IEC 10737-1 и ISO/ IEC 10733).

Сегодня многие организации работают над созданием классов объектов на основе GDMO. Это и международные организации по стандартизации - ISO, ITU-T, ANSI, ETSI, X/Open, и организации, разрабатывающие платформы и инструментальные средства для систем управления, такие как SunSoft, Hewlett-Packard, Vertel, ISR Global. Для телекоммуникационных сетей в рамках архитектуры TMN разработан стандарт М.3100, который описывает ряд специфических для телекоммуникационных сетей классов объектов.

Описания классов управляемых объектов OSI регистрируются как в частных ветвях дерева ISO - ветвях компаний Sun, Hewlett-Packard, IBM и т. п., так и в публичных ветвях, контролируемых ISO или другими международными органами стандартизации.

В отсутствие одной регистрирующей организации, такой как IETF Internet, использование классов объектов OSI представляет собой непростую задачу.

Протокол CMIP и услуги CMIS

Доступ к управляющей информации, хранящейся в управляемых объектах, обеспечивается с помощью элемента системы управления, называемого службой CMSIE (Common Management Information Service Element). Служба CMSIE построена в архитектуре распределенного приложения, где часть функций выполняет менеджер, а часть - агент. Взаимодействие между менеджером и агентом осуществляется по протоколу CMIP. Услуги, предоставляемые службой CMSIE, называются услугами CMIS (Common Management Information Services).

Протокол CMIP и услуги CMIS определены в стандартах Х.710 и Х.711 ITU-T.

Услуги CMIS разделяются на две группы - услуги, инициируемые менеджером (запросы), и услуги, инициируемые агентом (уведомления).

Услуги, инициируемые менеджером, включают следующие операции:

  • M-CREATE инструктирует агента о необходимости создать новый экземпляр объекта определенного класса или новый атрибут внутри экземпляра объекта;

  • M-DELETE инструктирует агента о необходимости удаления некоторого экземпляра объекта определенного класса или атрибута внутри экземпляра объекта;

  • M-GET инструктирует агента о возвращении значения некоторого атрибута определенного экземпляра объекта;

  • M-SET инструктирует агента об изменении значения некоторого атрибута определенного экземпляра объекта;

  • M-ACTION инструктирует агента о необходимости выполнения определенного действия над одним или несколькими экземплярами объектов.

Агент инициирует только одну операцию:

M-EVENT_REPORT - отправка уведомления менеджеру.

Для реализации своих услуг служба CMISE должна использовать службы прикладного уровня стека OSI - ACSE, ROSE.

Отличие услуг CMIS от аналогичных услуг SNMP состоит в большей гибкости. Если запросы GET и SET протокола SNMP применимы только к одному атрибуту одного объекта, то запросы M-GET, M-SET, M-ACTION и M-DELETE могут применяться к более чем одному объекту. Для этого стандарты CMIP/CMIS вводят такие понятия, как обзор (scoping), фильтрация (filtering) и синхронизация (synchronization).

Обзор

Запрос CMISE может использовать обзор, чтобы опросить одновременно несколько объектов. Вводятся четыре уровня обзора:

  • базовый объект, определенный своим отличительным именем FDN;

  • объекты, расположенные на n-м уровне подчинения относительно базового (сам базовый объект находится на уровне 0) в дереве включения;

  • базовый объект и все объекты, расположенные на подчиненных ему уровнях до n-го (включительно) в дереве включения;

  • поддерево - базовый объект и все ему подчиненные в дереве включения.

Фильтрация

Фильтрация заключается в применении булевого выражения к запросу менеджера. Запрос применяется только к тем объектам и их атрибутам, для которых данное булево выражение верно. Булевы выражения могут включать операторы отношения =>, <=,<,> или определенные атрибуты. Возможно построение сложных фильтров на основе объединения нескольких фильтров в один составной.

Синхронизация

При выполнении запросов к нескольким объектам используется одна из двух схем синхронизации: атомарная или «по возможности». При атомарной схеме запрос выполняется только в том случае, когда все объекты, попадающие в область дей­ствия обзора или фильтра, могут успешно выполнить данный запрос. Синхрониза­ция «по возможности» подразумевает передачу запроса всем объектам, к которым запрос относится. Операция завершается при выполнении запроса любым количе­ством объектов.

Протокол CMIP представляет собой набор операций, прямо соответствующих услугам CMIS. Таким образом, в протоколе CMIP определены операции M-GET, M-SET, M-CREATE и т. д. Для каждой операции определен формат блока данных, переносимых по сети от менеджера агенту, и наоборот.

Формат протокольных блоков данных CMIP описывается нотацией ASN.1 и имеет гораздо более сложную структуру, чем блоки SNMP. Например, блок данных операции M-GET имеет поля для задания имен атрибутов, значения которых запрашивает менеджер, а также поля задания параметров обзора и фильтрации, определяющих множество экземпляров объектов, на которые будет воздействовать данный запрос. Имеются также поля для задания параметров прав доступа к объекту.

Сравнение протоколов SNMP и CMIP

  • Применение протокола SNMP позволяет строить как простые, так и сложные системы управления, а применение протокола CMIP определяет некоторый, достаточно высокий начальный уровень сложности системы управления, так как для его работы необходимо реализовать ряд вспомогательных служб, объектов и баз данных объектов.

  • Агенты CMIP выполняют, как правило, более сложные функции, чем агенты SNMP. Из-за этого операции, которые менеджеру можно выполнить над агентом SNMP, носят атомарный характер, что приводит к многочисленным обменам между менеджером и агентом.

  • Уведомления (traps) агента SNMP посылаются менеджеру без ожидания подтверждения, что может привести к тому, что важные сетевые проблемы останутся незамеченными, так как соответствующее уведомление окажется потерянным, в то время как уведомления агента CMIP всегда передаются с помощью надежного транспортного протокола и в случае потери будут переданы повторно.

  • Решение части проблем SNMP может быть достигнуто за счет применения более интеллектуальных MIB (к которым относится RMON MIB), но для многих устройств и ситуаций таких MIB нет (или нет стандарта, или нет соответствующей MIB в управляемом оборудовании).

  • Протокол CMIP рассчитан на интеллектуальных агентов, которые могут по одной простой команде от менеджера выполнить сложную последовательность действий.

  • Протокол CMIP существенно лучше масштабируется, так как может воздействовать сразу на несколько объектов, а ответы от агентов проходят через фильтры, которые ограничивают передачу управляющей информации только определенным агентам и менеджерам.

Выводы

  • Существуют два популярных семейства стандартов систем управления: стандарты Internet, описывающие системы управления на основе протокола SNMP, и международные стандарты управления открытых систем (OSI), разработанные ISO и ITU-T, опирающиеся на протокол управления CMIP. Семейство стандартов Internet специфицирует минимум аспектов и элементов системы управления, а семейство стандартов ISO/ITU-T - максимум.

  • Системы управления SNMP основаны на следующих концепциях, ориентированных на минимальную загрузку управляемых устройств:

    • агент выполняет самые простые функции и работает в основном по инициативе менеджера;

    • система управления состоит из одного менеджера, который периодически опрашивает всех агентов;

    • протокол взаимодействия между агентом и менеджером SNMP опирается на простой ненадежный транспортный протокол UDP (для разгрузки управляемого устройства) и использует два основных типа команд - get для получения данных от агента и set для передачи управляющих воздействий агенту;

    • агент может послать данные менеджеру по своей инициативе с помощью команды trap, но число ситуаций, в которых он применяет эту команду, очень невелико

  • Базы управляющей информации MIB в стандартах Internet состоят из дерева атрибутов, называемых объектами и группами объектов.

  • Первые MIB Internet были ориентированы на управление маршрутизаторами: MIB-I - только контроль, MIB-II - контроль и управление. Более поздняя разработка RMON MIB была направлена на создание интеллектуальных агентов, контролирующих нижний уровень, - интерфейсы Ethernet и Token Ring. Имена объектов стандартных MIB Internet зарегистрированы в дереве регистрации имен стандартов ISO.

  • Стандарты ISO/ITU-T для представления управляемых устройств используют объектно-ориентированный подход. Определено несколько суперклассов обобщенных управляемых объектов, на основании которых путем наследования свойств должны создаваться более специфические классы объектов.

  • Для описания управляемых объектов OSI разработаны правила GDMO, основанные на формах определенной структуры, заполняемых с помощью языка ASN.1.

  • Для представления знаний об управляемых объектах, агентах и менеджерах системы управления OSI используется три древовидные базы данных: дерево наследования, которое описывает отношения наследования между классами объектов, дерево включения, которое описывает отношения соподчинения между конкретными элементами системы управления, и дерево имен, которое определяет иерархические имена объектов в системе.

  • Протокол CMIP, который является протоколом взаимодействия между агентами и менеджерами системы управления OSI, позволяет с помощью одной команды воздействовать сразу на группу агентов, применив такие опции, как обзор и фильтрация.

Назад | Содержание | Вперед